首页
银行简介
新闻中心
机构网点
金融服务
公告信息
存款保险
联系我们
0358-4068555
银行概况
企业文化
服务宗旨
我行架构
我行战略
我行动态
金融知识
网点列表
投诉建议
存款业务
贷款业务
常用信息
票据业务
公示公告
存款保险
公示公告
公示公告
网站首页
>
公告信息
>
公示公告
>
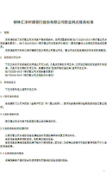
柳林汇泽村镇银行营业网点服务标准